Introduction
In the competitive landscape of e-commerce, swiftly adapting pricing strategies is essential. Online price monitoring acts as a powerful tool, enabling businesses to stay ahead of market trends, respond to competitor actions, and ultimately drive customer loyalty. However, as companies leverage these insights, they must navigate the fine line between competitive pricing and maintaining their unique value proposition.
To ensure pricing remains both attractive and sustainable in an ever-evolving marketplace, businesses can implement several strategies. These include:
- Regularly analysing competitor pricing
- Utilising dynamic pricing models
- Understanding customer behaviour
By focusing on these areas, companies can enhance their pricing strategies while preserving their distinct market position.
Understand the Importance of Price Monitoring in E-commerce
In the fast-paced realm of e-commerce, online price monitoring emerges as a strategic necessity rather than merely a tactical advantage. Companies that utilise online price monitoring can swiftly respond to market fluctuations, ensuring their competitiveness. As Indra Nooyi emphasises, "Confidence in costs builds trust with customers," highlighting the importance of maintaining competitive rates to foster customer loyalty.
Online price monitoring, particularly when utilising Appstractor's advanced e-commerce solutions, empowers companies to identify trends, understand consumer behaviour, and adjust their pricing strategies accordingly. For instance, a retailer observing a competitor's price reduction can quickly decide whether to match or undercut those prices to preserve market share.
Moreover, effective price monitoring can enhance customer loyalty, as consumers tend to return to retailers that consistently offer competitive rates. By utilising Appstractor's data mining solutions, businesses can convert raw pricing data into actionable insights, ultimately driving sales and profitability.
However, companies must be wary of common pitfalls, such as overreacting to competitor price changes without considering their own value proposition. Implementing a well-crafted online price monitoring strategy, supported by Appstractor's competitive assortment tracking and seasonal demand analysis, can significantly bolster a retailer's market position and customer satisfaction.

Identify Key Features of Effective Price Monitoring Tools
Choosing an effective online price monitoring tool requires careful evaluation of several key features that can significantly influence a company's success. Online price monitoring is essential for real-time data tracking, providing immediate updates on competitor pricing changes. In fast-paced markets, even minor delays can lead to lost revenue. The ability to utilise online price monitoring across various channels - including e-commerce platforms, marketplaces, and social media - offers a comprehensive view of market dynamics, enabling companies to stay ahead of their rivals.
Flexible notifications for price changes allow companies to respond swiftly to market shifts, ensuring they can adjust strategies as needed. Additionally, robust data visualisation and reporting capabilities are crucial for analysing trends and making informed, data-driven decisions. Integration with existing systems, such as inventory management and CRM platforms, further streamlines operations, enhancing overall efficiency and effectiveness in pricing strategies.
For instance, companies that utilise online price monitoring have reported improved responsiveness to competitor price changes, which has led to better customer retention and increased sales. Studies indicate that businesses employing advanced price monitoring tools can achieve up to a 20% increase in profit margins by optimising their revenue strategies based on real-time insights. Therefore, investing in an online price monitoring solution that encompasses features such as Appstractor's advanced data mining capabilities and flexible proxy options is vital for e-commerce success.

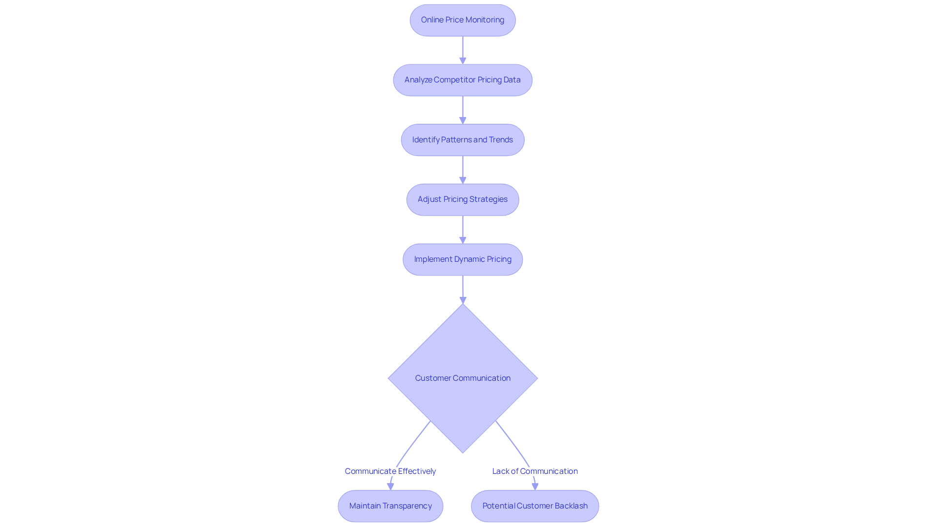
Leverage Price Monitoring for Competitive Insights and Dynamic Pricing
Online price monitoring is a crucial strategy for gaining competitive insights and implementing dynamic cost adjustments in e-commerce. By utilising online price monitoring to analyse competitor pricing data, businesses can uncover patterns and trends that inform their pricing strategies. For instance, if a competitor consistently offers discounts on specific items during peak demand periods, retailers can adjust their pricing strategies accordingly to seize market opportunities.
Dynamic pricing strategies, which involve real-time adjustments based on market demand and competitor actions, can significantly enhance profitability and improve customer experiences by utilising online price monitoring. Companies like Amazon exemplify the successful implementation of dynamic pricing, frequently adjusting prices based on inventory levels, consumer behaviour, and competitor rates. Research indicates that companies employing flexible pricing strategies can achieve revenue growth of up to 30%, as evidenced by key players in the industry. Amazon's dynamic pricing approach has led to a notable 25% increase in revenue, underscoring its effectiveness.
Moreover, online price monitoring through advanced analytics and machine learning enables companies to automate these pricing adjustments, ensuring they remain competitive while maximising profit margins. A study revealed that even a 1% improvement in price optimization can yield an 11.1% increase in overall profits, highlighting the financial benefits of effective price management and dynamic strategies. However, businesses must also be aware of potential pitfalls, such as customer dissatisfaction if pricing changes are not communicated clearly. Transparency in pricing strategies is essential for maintaining customer trust. As e-commerce continues to evolve, integrating these practises will be vital for companies seeking to strengthen their market position and drive growth.

Implement Effective Price Monitoring Strategies for E-commerce Success
To implement effective cost supervision strategies, companies must first define their financial objectives. Are they looking to match competitor rates, undercut them, or maintain a premium pricing strategy? Clarity in these goals is essential for guiding subsequent actions.
Once these objectives are established, selecting the appropriate tools that align with them becomes crucial. Appstractor offers advanced analytics and optimization resources, including real-time SERP tracking, cost monitoring, competitive assortment tracking, and brand sentiment analysis, all of which can significantly enhance operational efficiency.
Consistent oversight is necessary, with companies establishing a routine for online price monitoring, as well as reviewing competitor pricing and market trends. Setting up alerts for significant price changes using online price monitoring allows for swift responses to market dynamics. Educating staff to analyse cost data effectively and make informed decisions is vital for leveraging insights, particularly regarding Appstractor's comprehensive services.
Moreover, ethical cost practices are critical, as they cultivate customer trust and loyalty. As Marc Benioff noted, "Data-driven costing is essential in the digital age," underscoring the importance of informed decision-making.
Ultimately, companies should continuously evaluate their cost strategies using online price monitoring based on insights gained from observation, making adjustments as necessary to remain competitive in the rapidly evolving e-commerce landscape. This proactive approach not only boosts profitability but also fosters customer trust through transparent pricing practices, as evidenced by various case studies.

Conclusion
In the competitive landscape of e-commerce, implementing online price monitoring strategies is essential for achieving sustained success. These strategies enable businesses to navigate market fluctuations effectively, enhance customer loyalty, and drive profitability. The ability to respond swiftly to price changes and consumer behaviour allows companies to maintain a competitive edge, fostering trust and satisfaction among their customers.
This article highlights several critical aspects of price monitoring:
- The necessity for real-time data tracking
- The importance of choosing the right tools
- The advantages of dynamic pricing strategies
Companies that invest in robust price monitoring solutions, such as those offered by Appstractor, gain valuable insights that inform their pricing decisions and improve overall market responsiveness. Furthermore, the discussion underscores the need for transparency and ethical practises to build long-lasting customer relationships.
As e-commerce continues to evolve, embracing effective price monitoring strategies becomes increasingly vital. Businesses are encouraged to define clear pricing objectives, utilise advanced analytics tools, and maintain a proactive approach to monitoring market trends. By doing so, companies not only enhance their profitability but also ensure a transparent and trustworthy shopping experience for their customers. The future of e-commerce success hinges on the ability to adapt and innovate, making price monitoring a cornerstone of any successful online retail strategy.
Frequently Asked Questions
What is the importance of price monitoring in e-commerce?
Price monitoring in e-commerce is crucial as it enables companies to respond swiftly to market fluctuations, ensuring their competitiveness and fostering customer loyalty.
How does online price monitoring build customer trust?
According to Indra Nooyi, "Confidence in costs builds trust with customers," indicating that maintaining competitive rates is essential for building and sustaining customer loyalty.
What advantages do companies gain from using Appstractor's e-commerce solutions for price monitoring?
Companies using Appstractor's solutions can identify trends, understand consumer behaviour, and adjust pricing strategies accordingly, allowing them to respond effectively to competitor price changes.
How can a retailer react to a competitor's price reduction?
A retailer observing a competitor's price reduction can quickly decide to match or undercut those prices to maintain their market share.
What role does effective price monitoring play in customer loyalty?
Effective price monitoring can enhance customer loyalty, as consumers are more likely to return to retailers that consistently offer competitive rates.
How can businesses convert pricing data into actionable insights?
By utilising Appstractor's data mining solutions, businesses can transform raw pricing data into actionable insights that drive sales and profitability.
What are some common pitfalls companies should avoid in price monitoring?
Companies should avoid overreacting to competitor price changes without considering their own value proposition, which can lead to strategic missteps.
What strategies can support a successful online price monitoring approach?
Implementing a well-crafted online price monitoring strategy, supported by competitive assortment tracking and seasonal demand analysis, can significantly enhance a retailer's market position and customer satisfaction.
List of Sources
- Understand the Importance of Price Monitoring in E-commerce
- 40 Inspirational Price Quotes Every Entrepreneur Should Know (https://blog.opinly.ai/inspirational-pricing-quotes)
- The Role of Pricing Analytics in eCommerce Decision-making (https://price2spy.com/blog/pricing-analytics-in-ecommerce)
- Price Intelligence in 2026: Key Trends Reshaping Retail & E-commerce Pricing (https://priceintelguru.com/article/price-intelligence-trends)
- 6 Must Read Quotes About Pricing Strategy | SBI Growth (https://sbigrowth.com/insights/pricing-strategy-quotes)
- 19 Inspirational Quotes about Pricing| Competitive edge (https://aimondo.com/en/article/19-inspirational-quotes-about-pricing)
- Identify Key Features of Effective Price Monitoring Tools
- 5 Best Price Monitoring Tools in 2026 (https://scrapingbee.com/blog/price-monitoring-tool)
- What is Price Monitoring? And Why Does it Matter? (https://42signals.com/blog/importance-of-price-monitoring-for-business)
- Case Study: Supplier Price Monitoring for iPodrom - Pricer24 (https://pricer24.com/blog/case-study-supplier-price-monitoring)
- Real-Time Quotes: Overview, Pros and Cons, Special Considerations (https://investopedia.com/terms/r/real-time-quote.asp)
- Top 8 Price Monitoring Tools for Brands & Retailers (2026) - Price2Spy® Blog (https://price2spy.com/blog/top-price-monitoring-tools)
- Leverage Price Monitoring for Competitive Insights and Dynamic Pricing
- 19 Inspirational Quotes about Pricing| Competitive edge (https://aimondo.com/en/article/19-inspirational-quotes-about-pricing)
- Dynamic Pricing ROI: Case Studies from eCommerce | Onramp Funds (https://onrampfunds.com/resources/dynamic-pricing-roi-case-studies-from-ecommerce)
- 31 Inspiring Market Research Quotes (https://blog.flexmr.net/31-inspiring-market-research-quotes)
- Competitive Intelligence expert quotes (https://octopusintelligence.com/competitive-intelligence-expert-quotes)
- Implement Effective Price Monitoring Strategies for E-commerce Success
- 40 Inspirational Price Quotes Every Entrepreneur Should Know (https://blog.opinly.ai/inspirational-pricing-quotes)
- 10 Quotes why Pricing Matters (https://blog.blackcurve.com/10-quotes-why-pricing-matters)
- 19 Inspirational Quotes about Pricing| Competitive edge (https://aimondo.com/en/article/19-inspirational-quotes-about-pricing)
- E-commerce Price Monitoring: Case Studies & Guide (https://notify-me.rs/blog/ecommerce_price_monitoring_case_studies_and_guide)
- Case Study - E-commerce Price Monitoring Case Study (https://actowizsolutions.com/case-study-e-commerce-price-monitoring.php)