Introduction
Web scraping has become an essential tool in the digital marketing landscape, allowing marketers to extract valuable insights from the vast expanse of online data. This automated method enables businesses to monitor competitor pricing, analyse market trends, and assess customer sentiment - key elements for informed decision-making.
However, the power of web scraping also brings the responsibility of ethical data collection, prompting important questions about compliance and best practises. How can marketers effectively incorporate web scraping into their strategies while navigating the complexities of legality and ethics?
Define Web Scraping and Its Importance in Digital Marketing
Web scraping browser is an automated method for extracting significant quantities of information from websites, playing a crucial role in digital marketing. This technique enables marketers to swiftly gather insights from diverse online sources, allowing them to monitor competitor pricing, track market trends, and analyse customer sentiment - key elements for informed marketing decisions.
For instance, companies can scrape product prices from competitors' websites, which allows them to adjust their pricing strategies in real-time and maintain competitiveness in the market. Appstractor's automated information collection and delivery solutions enhance this process by providing flexible formats such as JSON, CSV, and direct database inserts, facilitating seamless integration into existing systems.
However, it is essential to approach data extraction using a web scraping browser ethically, ensuring compliance with regulations like GDPR and CCPA to avoid legal implications. Case studies illustrate this impact: real estate companies employ web extraction to collect property data, informing investment choices and improving market positioning. Similarly, e-commerce retailers utilise web data extraction to monitor competitors' prices, enabling dynamic pricing adjustments that respond to demand fluctuations.
By leveraging web extraction, businesses can enhance their promotional strategies and capitalise on emerging trends, ensuring they stay ahead in a rapidly changing environment. The use of enterprise-class private proxy servers, such as those provided by Trusted Proxies, guarantees secure and dependable information extraction, further reinforcing the significance of a web scraping browser in digital marketing. As noted by industry experts, web scraping is becoming increasingly integral to business success, and by 2026, it is expected to be an essential business function.

Explore Different Types of Web Scrapers for Effective Data Extraction
Web scrapers come in various forms, each tailored for specific tasks in information extraction. The key types include:
-
HTML Parsers: These tools analyse the HTML structure of web pages, making them ideal for extracting data from static websites. Popular examples include BeautifulSoup and Cheerio, which provide efficient parsing capabilities without the overhead of a browser.
-
DOM Scrapers: Designed to interact with the Document Object Model (DOM), these scrapers excel at extracting dynamic information from JavaScript-heavy sites. Tools like Playwright and Selenium are commonly employed for this purpose, enabling marketers to access content that changes based on user interactions.
-
API Scrapers: These scrapers leverage APIs provided by websites to obtain structured information directly. This method ensures compliance with the site's terms of service while facilitating efficient information retrieval. Tools like Scrapfly automate this process, allowing seamless integration with existing workflows.
-
Headless Browsers: By simulating a real browser environment, headless browsers such as Puppeteer and Playwright enable the extraction of content that requires user interaction, such as logging in or navigating through complex web applications.
Understanding these types of web extractors, including the web scraping browser, is crucial for marketers, especially when assessing Appstractor's advanced data collection solutions. With features like real estate listing change alerts and compensation benchmarking, Appstractor offers tailored insights that enhance digital marketing strategies while ensuring full GDPR compliance.

Implement Best Practices for Ethical and Effective Web Scraping
To ensure ethical and effective web scraping, consider the following best practices:
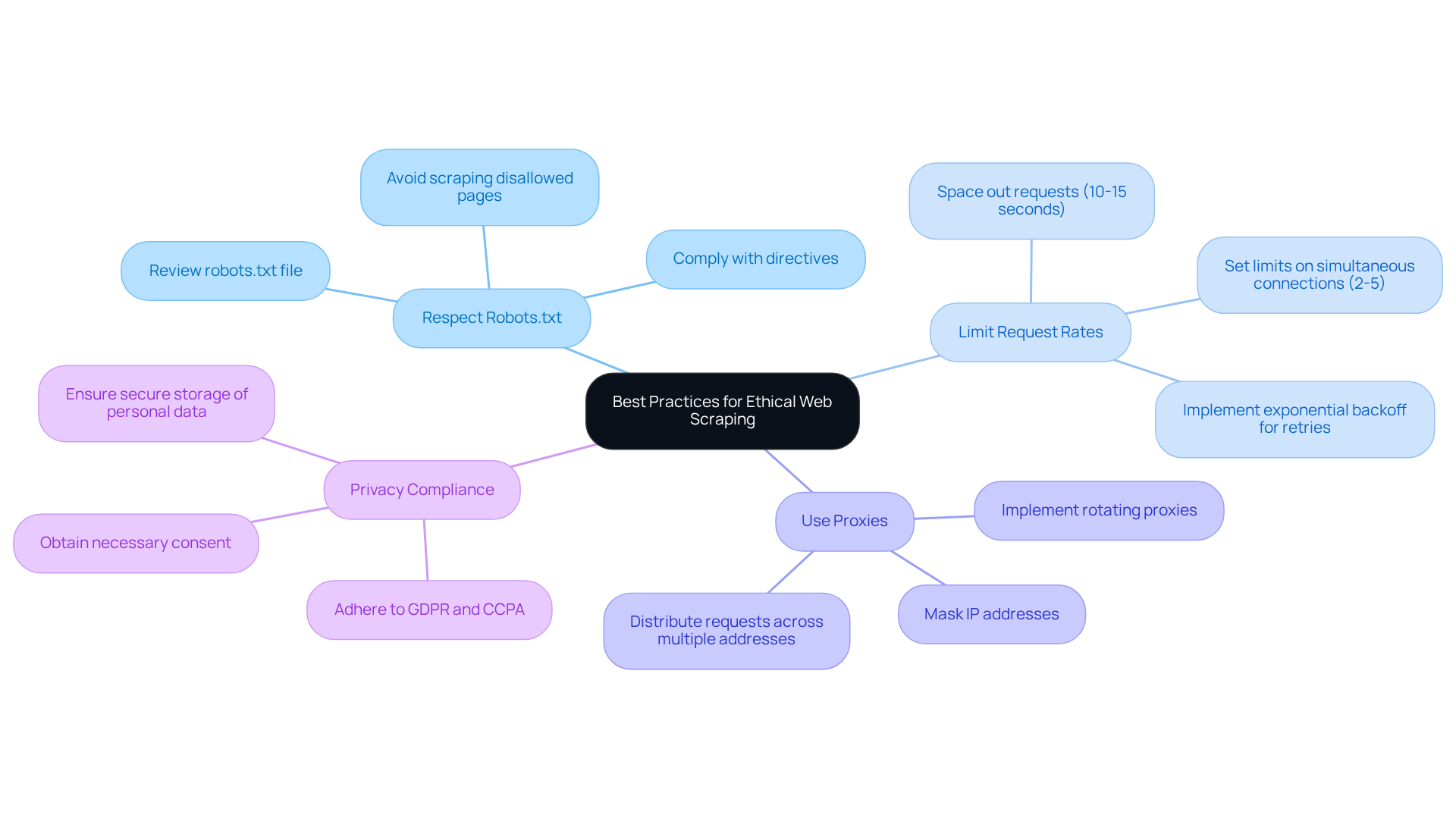
- Respect Robots.txt: Always review the robots.txt file of a website to determine which pages are permissible for scraping. Compliance with this file is crucial as it aligns with legal standards and enhances your data collection strategy.
- Limit Request Rates: To avoid overwhelming servers, space out your requests. A conservative approach, such as one request every 10-15 seconds, helps prevent IP bans and ensures adherence to the website's terms of service.
- Use Proxies: Implementing Appstractor's rotating proxies is essential for masking your IP and distributing requests across multiple addresses. This significantly reduces detection risk and enhances scraping efficiency. With Rotating Proxy Servers launching within 24 hours, businesses can swiftly adjust to their information extraction needs.
- Privacy Compliance: Adhere to protection regulations like GDPR when handling personal information. This involves obtaining necessary consent and ensuring secure storage of information. By following these practices, you not only safeguard your business from legal consequences but also enhance the quality and dependability of the information gathered using a web scraping browser. Appstractor's services guarantee that only billing metadata, which encompasses essential usage information, is stored, thereby protecting your privacy.

Integrate Web Scraping into Your Digital Marketing Strategy for Enhanced Insights
To effectively integrate web scraping into your digital marketing strategy, consider the following steps:
-
Identify Key Data Sources: Focus on websites that yield the most pertinent data for your marketing objectives, including competitor sites, social media platforms, and industry news outlets. E-commerce retailers, for example, often utilise a web scraping browser to scrape competitor pricing and product offerings to maintain their competitive edge.
-
Set Clear Objectives: Clearly define your goals for web data extraction. Whether monitoring competitor prices, collecting customer feedback, or examining market trends, having clear objectives will direct your information-gathering efforts.
-
Automate Information Collection: Implement automated scraping tools to consistently gather information, ensuring you have the latest details for analysis. This automation is crucial for timely insights, especially in fast-paced markets. A Freelance SEO & Digital Marketing Consultant emphasises that utilising dependable proxies has greatly enhanced the speed and precision of their reports, underscoring the importance of automation in information gathering.
-
Examine and Act on Information: After gathering information, analyse it to derive actionable insights. For instance, sentiment analysis on customer feedback can guide modifications to your promotional messaging, enhancing customer engagement and satisfaction. Trusted Proxies has been recognised for offering precise information delivery, which is vital for making informed marketing decisions.
-
Monitor and Adjust: Regularly evaluate the effectiveness of your collection strategy and make necessary modifications to enhance information quality and relevance. Continuous monitoring allows businesses to adapt to changing market conditions and consumer preferences. Choosing dependable web extraction firms, such as Trusted Proxies, is essential to guarantee high-quality and compliant data collection, as highlighted by numerous users who have benefited from their services.
By following these steps, businesses can leverage web scraping to gain a competitive edge in their marketing efforts, enabling them to make data-driven decisions that enhance their overall strategy.

Conclusion
Web scraping has become an essential tool in digital marketing, allowing businesses to extract valuable insights from a vast array of online data. By employing various web scraping techniques, marketers can:
- Monitor competitors
- Analyse market trends
- Assess customer sentiment
These are key components for making informed decisions that drive success. The capability to adjust pricing strategies in real-time and seize emerging trends highlights the significant potential of web scraping in enhancing marketing effectiveness.
The importance of ethical practices in web scraping is paramount. Understanding different types of web scrapers, such as:
- HTML parsers
- API scrapers
Alongside implementing best practices like respecting robots.txt and adhering to privacy regulations, equips marketers with the knowledge to navigate the complexities of data extraction responsibly. Furthermore, integrating web scraping into a well-defined digital marketing strategy enables businesses to:
- Automate information collection
- Derive actionable insights
- Continuously adapt to changing market dynamics
Ultimately, incorporating web scraping into digital marketing strategies not only streamlines data collection but also empowers marketers to make data-driven decisions that enhance their competitive edge. As the digital marketing landscape evolves, embracing web scraping techniques will be crucial for businesses aiming to thrive in an increasingly data-driven environment. By adopting these practices, marketers can discover new opportunities and ensure their strategies remain relevant and effective amidst constant change.
Frequently Asked Questions
What is web scraping?
Web scraping is an automated method for extracting significant quantities of information from websites.
Why is web scraping important in digital marketing?
Web scraping is important in digital marketing because it allows marketers to swiftly gather insights from various online sources, enabling them to monitor competitor pricing, track market trends, and analyse customer sentiment, which are essential for informed marketing decisions.
How can companies utilise web scraping for pricing strategies?
Companies can scrape product prices from competitors' websites to adjust their pricing strategies in real-time, helping them maintain competitiveness in the market.
What are some formats that web scraping tools can provide for data?
Web scraping tools can provide data in flexible formats such as JSON, CSV, and direct database inserts, facilitating seamless integration into existing systems.
What ethical considerations should be taken into account when using web scraping?
It is essential to approach data extraction ethically by ensuring compliance with regulations like GDPR and CCPA to avoid legal implications.
Can you provide examples of industries that benefit from web scraping?
Yes, real estate companies use web scraping to collect property data for investment choices, while e-commerce retailers monitor competitors' prices to enable dynamic pricing adjustments.
How does web scraping enhance promotional strategies?
By leveraging web scraping, businesses can enhance their promotional strategies and capitalise on emerging trends, ensuring they stay ahead in a rapidly changing environment.
What role do proxy servers play in web scraping?
Enterprise-class private proxy servers, such as those provided by Trusted Proxies, guarantee secure and dependable information extraction, reinforcing the significance of web scraping in digital marketing.
What is the future outlook for web scraping in business?
Industry experts note that web scraping is becoming increasingly integral to business success and is expected to be an essential business function by 2026.
List of Sources
- Define Web Scraping and Its Importance in Digital Marketing
- Web Scraping: The Ultimate Edge in Modern Marketing - AI-Driven Data Intelligence & Web Scraping Solutions (https://hirinfotech.com/web-scraping-the-ultimate-edge-in-modern-marketing)
- Web Scraping: Unlocking Business Insights In A Data-Driven World (https://forbes.com/councils/forbestechcouncil/2025/01/27/web-scraping-unlocking-business-insights-in-a-data-driven-world)
- Importance Of Web Scraping for Marketing And Its 3 Major Use Cases (https://zyndoo.com/blog/blog-5/importance-of-web-scraping-for-marketing-and-its-3-major-use-cases-19)
- Web Scraping for Market Research in 2026 (https://scrapingdog.com/blog/web-scraping-for-market-research)
- Explore Different Types of Web Scrapers for Effective Data Extraction
- Real-Time Data Scraping: The Ultimate Guide for 2026 - AI-Driven Data Intelligence & Web Scraping Solutions (https://hirinfotech.com/real-time-data-scraping-the-ultimate-guide-for-2026)
- AI Driven Web Scraping Market Hits New High | Major Giants- Bright Data, ScrapingBee, DataDome (https://openpr.com/news/4242064/ai-driven-web-scraping-market-hits-new-high-major-giants-bright)
- Top 11 Web Scraping Tools in 2026: Key Features Explained (https://hevodata.com/learn/web-scraping-tools)
- Best Web Scraping Tools in 2026 (https://scrapfly.io/blog/posts/best-web-scraping-tools-in-2026)
- Web Scraping Roadmap: Steps, Tools & Best Practices (2026) (https://brightdata.com/blog/web-data/web-scraping-roadmap)
- Implement Best Practices for Ethical and Effective Web Scraping
- Web Scraping in 2025: The €20 Million GDPR Mistake You Can’t Afford to Make (https://medium.com/deep-tech-insights/web-scraping-in-2025-the-20-million-gdpr-mistake-you-cant-afford-to-make-07a3ce240f4f)
- Importance and Best Practices of Ethical Web Scraping (https://secureitworld.com/article/ethical-web-scraping-best-practices-and-legal-considerations)
- Is Web Scraping Legal? Navigating Terms of Service and Best Practices (https://ethicalwebdata.com/2025/01/27/is-web-scraping-legal-navigating-terms-of-service-and-best-practices)
- Ethical Web Scraping: Principles and Practices (https://datacamp.com/blog/ethical-web-scraping)
- Ethical & Compliant Web Data Benchmark (https://research.aimultiple.com/web-scraping-ethics)
- Integrate Web Scraping into Your Digital Marketing Strategy for Enhanced Insights
- Web Scraping: Unlocking Business Insights In A Data-Driven World (https://forbes.com/councils/forbestechcouncil/2025/01/27/web-scraping-unlocking-business-insights-in-a-data-driven-world)
- How Web Scraping is Transforming Modern Market Research in 2026 (https://tagxdata.com/how-web-scraping-is-transforming-modern-market-research-in-2026)
- 12 Use Cases of Web Scraping for Businesses in 2026 (https://scrapingdog.com/blog/web-scraping-use-cases)
- Web Scraping Statistics & Trends You Need to Know in 2025 (https://scrapingdog.com/blog/web-scraping-statistics-and-trends)
- AI Web Scraping: The Ultimate 2026 Guide - AI-Driven Data Intelligence & Web Scraping Solutions (https://hirinfotech.com/ai-web-scraping-the-ultimate-2026-guide)