Introduction
Understanding the nuances of digital marketing can be daunting, particularly when it comes to effectively leveraging technology. Proxy servers stand out as a powerful tool in this realm, enabling marketers to enhance data collection, maintain anonymity, and bypass geographical restrictions. However, mastering the setup process and ensuring optimal configuration presents a significant challenge.
How can businesses fully harness the potential of proxy servers to advance their marketing strategies?
Understand the Purpose of a Proxy Server
An intermediary system serves as a channel between your device and the internet, facilitating requests and responses while concealing your IP address. This functionality offers significant advantages in digital marketing for several key reasons:
- Data Scraping: Proxies enable marketers to extract data from various sources without encountering blocks or throttling from websites. This capability is crucial, as 70% of marketers report success with alternative solutions, allowing for efficient data collection that informs market insights.
- Anonymity: Proxies enhance privacy by masking your IP address, thereby reducing the risk of being tracked by competitors and facilitating more effective competitive analysis.
- Geolocation Bypass: Proxies provide access to region-specific content, which is essential for testing localised marketing campaigns and understanding global market trends. This feature allows businesses to monitor keyword rankings across different countries, ensuring that marketing strategies are tailored accordingly.
- Security: Proxies add an additional layer of security, protecting sensitive data during online transactions and guarding against potential cyber threats. With Appstractor's exceptional support, any issues will be promptly addressed, ensuring seamless operation.
Understanding these functions is vital for appreciating the subsequent steps in effectively learning how to set up a proxy server for your digital marketing efforts.

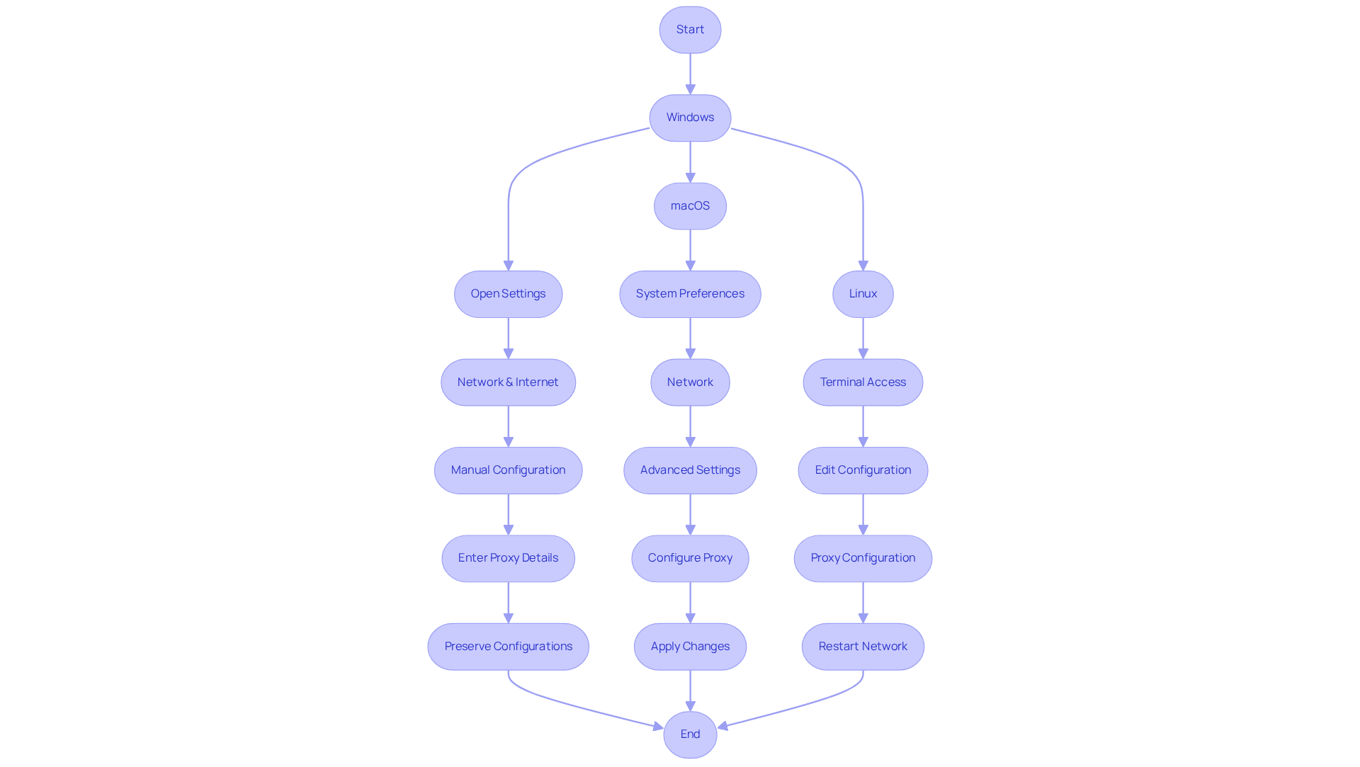
Set Up a Proxy Server on Your Operating System
To learn how to set up a proxy server, follow these steps tailored to your operating system, while considering the importance of selecting a reliable proxy provider like Appstractor to enhance your digital marketing efforts.
For Windows:
- Open Settings: Click on the Start menu and select 'Settings'.
- Network & Internet: Navigate to 'Network & Internet' and select 'Proxy'.
- Manual Configuration: Under 'Manual connection setup', toggle 'Use a relay' to 'On'.
- Enter Proxy Details: Input the proxy server address and port number provided by your proxy service.
- Preserve Configurations: Press 'Save' to implement the changes.
For macOS:
- System Preferences: Select the Apple menu and choose 'System Preferences'.
- Network: Choose 'Network' and select your active connection.
- Advanced Settings: Click 'Advanced', then go to the 'Proxies' tab.
- Configure Proxy: Check the box for the type of proxy you want to use (HTTP, HTTPS, etc.) and enter the host address and port.
- Apply Changes: Click 'OK' and then 'Apply' to save your settings.
For Linux:
- Terminal Access: Open a terminal window.
- Edit Configuration: Depending on your distribution, you may need to edit the network configuration files or use a GUI tool.
- Proxy Configuration: Include the intermediary address and port in the relevant configuration file (e.g.,
/etc/environmentfor system-wide settings). - Restart Network: Restart your network service or reboot your system to apply changes.
By following these steps, you can effectively understand how to set up a proxy server for your operating system. Utilizing intermediaries can enhance your digital marketing efforts by enabling automation of social media activities and geo-targeting for tailored advertising. Appstractor offers various options, including Rotating Proxy Servers for self-serve IPs, Full Service for turnkey data delivery, and Hybrid solutions for those with in-house scrapers needing extra scale or expertise. As Antonello Zanini, a Technical Writer, states, "The benefits of this mechanism? Anonymity, increased security, no more geo-restrictions, and better performance." Additionally, be aware of common intermediary errors and troubleshooting tips to ensure a smooth setup process.

Configure Proxy Settings in Your Web Browser
To configure proxy settings in your web browser and leverage Appstractor's efficient web data extraction solutions, follow these steps for the most commonly used browsers:
Google Chrome:
- Open Chrome Preferences: Click on the three dots in the upper right corner and select 'Preferences'.
- Advanced Settings: Scroll down and click on 'Advanced'.
- System: Under 'System', click 'Open your computer's network settings'.
- Manual Proxy Setup: Toggle 'Use a proxy server' to 'On' and enter the proxy address and port provided by Appstractor.
- Save Changes: Select 'OK' to apply the settings.
Mozilla Firefox:
- Open Firefox Options: Click on the three lines in the upper right corner and select 'Options'.
- Network Configuration: Scroll down to 'Network Configuration' and click 'Preferences'.
- Manual Proxy Configuration: Select 'Manual proxy configuration' and enter the proxy details from Appstractor.
- Apply Configurations: Press 'OK' to save modifications.
Microsoft Edge:
- Open Edge Settings: Press the three dots in the upper right corner and select 'Settings'.
- Privacy, Search, and Services: Scroll down to 'Privacy, search, and services'.
- Proxy Configuration: Select 'Proxy configuration' and switch 'Use a proxy connexion' to 'On'.
- Enter Gateway Information: Input the server address and port provided by Appstractor.
- Save Changes: Click 'Save' to apply the settings.
Learning how to set up a proxy server by adjusting your browser's intermediary settings ensures that all web traffic is directed through the intermediary, significantly enhancing your digital marketing capabilities. By utilising Appstractor's rotating servers or full-service options, you can automate data extraction processes, ensuring efficient and reliable access to valuable online information.

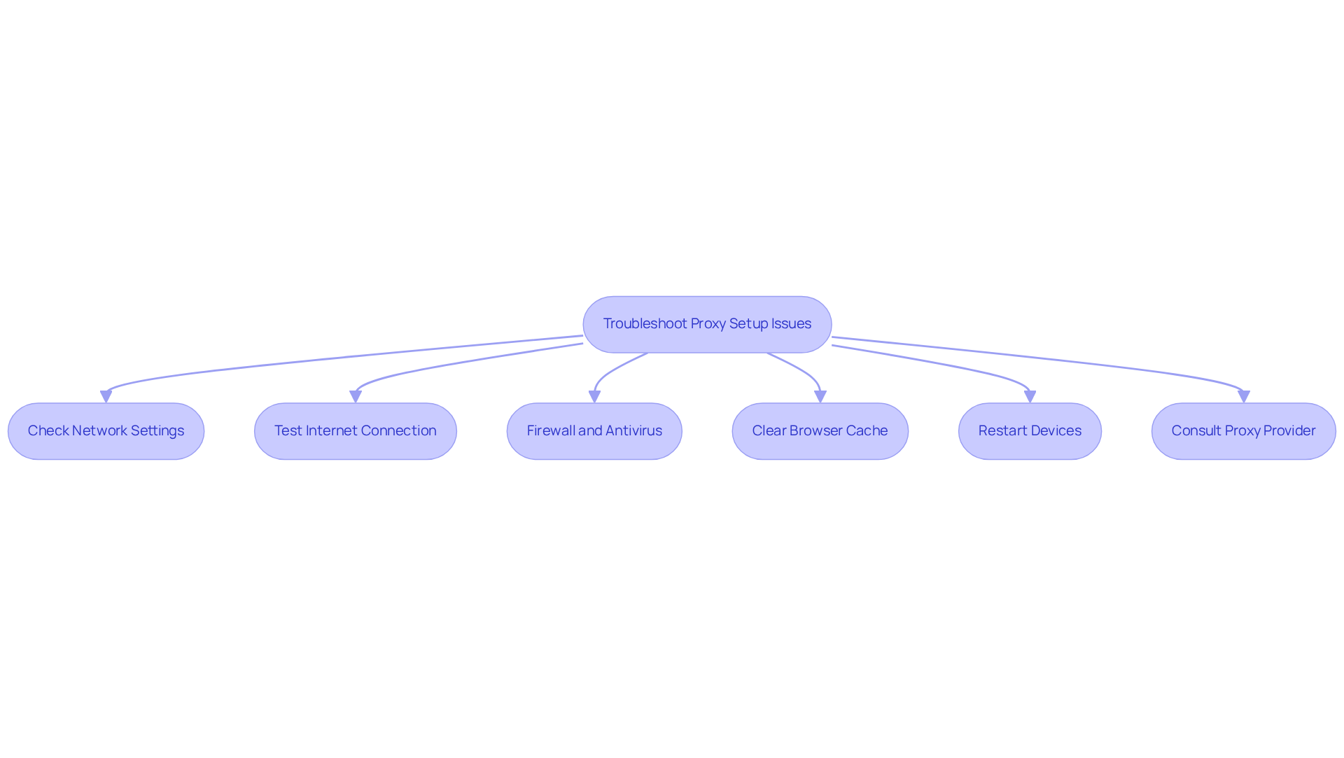
Troubleshoot Common Proxy Setup Issues
If you encounter issues with your proxy server setup, consider the following troubleshooting steps:
- Cheque Network Settings: Ensure that the address and port are correctly entered in your browser or operating system configurations. Incorrect configurations are a common source of issues.
- Test Internet Connexion: Confirm that your internet connexion is active without the intermediary. Disable the intermediary temporarily to cheque connectivity.
- Firewall and Antivirus: Occasionally, firewall or antivirus software can obstruct intermediary connexions. Temporarily deactivate them to see if the intermediary functions.
- Clear Browser Cache: Cached data can disrupt the functionality of intermediaries. Clear your browser's cache and cookies to resolve potential conflicts.
- Restart Devices: Restart your computer and router to refresh network settings and connexions.
- Consult Proxy Provider: If issues persist, contact Appstractor for support. They can provide specific configurations or address known issues. Remember, Appstractor offers various options like Rotating Proxy Servers and Full Service, which can enhance your data extraction process. Additionally, ensure you are using the correct authentication method, such as User:pass or IP-whitelist, and take advantage of built-in rotation features for optimal performance.
By following these troubleshooting steps and learning how to set up a proxy server, you can resolve common proxy issues and ensure a smooth experience in your digital marketing efforts.

Conclusion
Implementing a proxy server can significantly enhance digital marketing efforts by offering essential functionalities such as:
- Data scraping
- Anonymity
- Geolocation bypass
- Improved security
These advantages enable marketers to gather valuable insights, safeguard their online identity, and execute targeted campaigns without encountering regional restrictions. Understanding how to effectively set up and configure a proxy server is crucial for maximising these benefits.
This article provides a comprehensive guide on setting up a proxy server across various operating systems and web browsers, highlighting the importance of selecting a reliable provider like Appstractor. By adhering to the step-by-step instructions, marketers can optimise their online activities for both efficiency and security. Furthermore, common setup issues are addressed, offering practical solutions to ensure uninterrupted service.
In conclusion, the strategic implementation of proxy servers in digital marketing represents not merely a technical enhancement but a fundamental shift towards more effective and secure online practises. Marketers are encouraged to integrate proxy solutions into their strategies, ensuring they remain competitive in an ever-evolving digital landscape. Embracing the capabilities of proxy servers can lead to improved data management, enhanced privacy, and ultimately, greater marketing success.
Frequently Asked Questions
What is the purpose of a proxy server?
A proxy server acts as an intermediary system between your device and the internet, facilitating requests and responses while concealing your IP address.
How do proxies benefit data scraping in digital marketing?
Proxies allow marketers to extract data from various sources without facing blocks or throttling from websites, which is crucial for efficient data collection that informs market insights.
What role do proxies play in maintaining anonymity?
Proxies enhance privacy by masking your IP address, reducing the risk of being tracked by competitors and enabling more effective competitive analysis.
How do proxies assist with geolocation bypass?
Proxies provide access to region-specific content, which is essential for testing localised marketing campaigns and monitoring keyword rankings across different countries.
What security benefits do proxies offer?
Proxies add an additional layer of security by protecting sensitive data during online transactions and guarding against potential cyber threats.
Why is it important to understand the functions of a proxy server?
Understanding these functions is vital for effectively learning how to set up a proxy server for digital marketing efforts.
List of Sources
- Understand the Purpose of a Proxy Server
- Case Studies Archive - Proxidize (https://proxidize.com/case-studies)
- Top 7 Benefits of Using Proxies in Digital Marketing (https://affinco.com/digital-marketing-proxies-benefits)
- 20+ B2B Marketing Strategies for 2024 + Expert Quotes (https://ai-bees.io/post/b2b-marketing-strategies)
- How Businesses Use Proxies for Market Research and Competitive Analysis in Web Development (https://holycitysinner.com/how-businesses-use-proxies-for-market-research-and-competiti)
- The growing need for reliable proxy solutions in today’s digital landscape (https://dailynewshungary.com/the-growing-need-for-reliable-proxy-solutions-in-todays-digital-landscape)
- Set Up a Proxy Server on Your Operating System
- How To Set Up a Proxy in Windows 11 2026 Update (https://brightdata.com/blog/how-tos/set-up-proxy-in-windows-11)
- I Set Up My Own Proxy Server—Here's Why, and How You Can Do It Yourself (https://pcmag.com/how-to/i-set-up-my-own-proxy-server-heres-why-and-how-you-can-do-it-yourself)
- How I Used Proxyrack To Scale My Freelance Digital Marketing Business [Case Study] (https://proxyrack.com/blog/how-i-used-proxyrack-to-scale-my-freelance-digital-marketing-business-case-study)
- Proxy Market Research 2025 - Proxyway (https://proxyway.com/research/proxy-market-research-2025)
- Proxy Server Market Size, Share, Value and Forecast 2032 (https://zionmarketresearch.com/report/proxy-server-market)
- Configure Proxy Settings in Your Web Browser
- Understanding Browser Market Share: Which browsers to test on in 2025 | BrowserStack (https://browserstack.com/guide/understanding-browser-market-share)
- Change Chrome proxy settings (2026 guide) - Surshark (https://surfshark.com/blog/google-chrome-proxy-settings?srsltid=AfmBOorYhuJR_oGvyx4kuRAHCgSjl1TXs51cBIXkVHbHH5_QUdhmcLMF)
- Usage share of web browsers - Wikipedia (https://en.wikipedia.org/wiki/Usage_share_of_web_browsers)
- How to Change Your Chrome Proxy Settings: Quick Setup (https://cyberghostvpn.com/privacyhub/how-to-change-chrome-proxy-settings)
- How to Configure a Proxy Server in Firefox? (https://oxylabs.io/blog/firefox-proxy-settings)
- Troubleshoot Common Proxy Setup Issues
- Fix Proxy Server Issues: Step-by-Step Guide (https://tech-now.io/en/it-support-issues/network/how-to-resolve-proxy-server-issues-step-by-step-guide-to-fixing-proxy-configuration-errors)
- Proxy Server Errors: the Main Types and Ways to Fix Them (https://soax.com/blog/proxy-server-errors-the-main-types-and-ways-to-fix-them)
- Common proxy errors and how to troubleshoot them | Pixelscan (https://pixelscan.net/blog/common-proxy-errors)
- Technical Support Quotes (14 quotes) (https://goodreads.com/quotes/tag/technical-support)