Introduction
The integration of MLS listings APIs is transforming how real estate professionals engage in digital marketing. This technology offers a direct connexion to real-time property data and market trends, enabling marketers to enhance their promotional strategies. By utilising these APIs, they can provide accurate and timely information that resonates with potential buyers and sellers.
As the landscape of real estate marketing continues to evolve, a significant challenge persists: how can agents effectively leverage these APIs? The goal is not only to streamline their processes but also to craft compelling campaigns that distinguish themselves in a competitive market.
Understand MLS Listings APIs and Their Role in Digital Marketing
The mls listings api is crucial for connecting real estate databases with promotional platforms. They enable marketers to access real-time property information, including images and market trends, directly through the MLS listings API from MLS databases. This integration is vital for real estate professionals aiming to enhance their digital promotion strategies in 2026 and beyond.
By leveraging MLS data, businesses can ground their promotional efforts in the most accurate and current information, which is essential for attracting potential buyers and sellers. For example, listings featuring professional photography sell 32% faster, underscoring the significance of high-quality visuals in marketing campaigns.
Additionally, utilising the mls listings api streamlines the process of updating property entries on websites, ensuring that clients have immediate access to the latest information. This capability not only enhances client interaction but also boosts credibility and SEO, as precise and timely information is critical for maintaining a competitive edge in the market.
As the real estate landscape evolves, staying informed about the latest trends in the mls listings api will empower agents to refine their promotional strategies effectively.

Integrate MLS Listings APIs into Your Marketing Strategy
To effectively incorporate the mls listings api into your marketing strategy, start by identifying the specific information needed for your campaigns, such as property details, pricing, and market trends.
Next, choose Appstractor as your API provider. Their advanced information mining solutions include:
- Automated web information extraction
- Information normalisation
- Flexible proxy options
Ensure you have the necessary permissions to access this information.
Once integrated, leverage Appstractor's services to automate the retrieval of listings and updates. This can save time and reduce errors significantly. Additionally, consider using the information to create targeted promotional campaigns, such as tailored email blasts or social media advertisements that highlight new listings or market insights.
Appstractor supports various output formats, including JSON, CSV, and more, facilitating seamless integration with your existing systems. By harnessing the capabilities of the mls listings api along with Appstractor's extensive information mining services, you can enhance your promotional efforts and provide clients with timely and relevant information.

Optimize Data Insights from MLS Listings APIs for Campaign Effectiveness
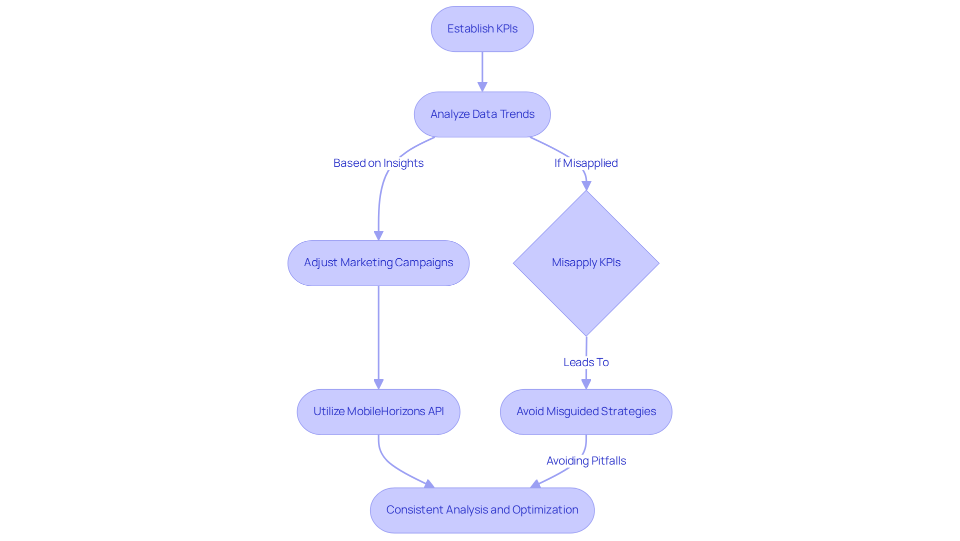
To enhance the value of insights from the MLS listings API, it is essential to establish key performance indicators (KPIs) that align with your promotional objectives. Begin by analysing the data obtained from the API to identify trends, such as emerging property features or shifts in pricing. For example, if the data indicates a rising interest in eco-friendly homes, adjust your marketing campaigns to prominently showcase these properties.
Utilising Appstractor's MobileHorizons API can further enrich your insights by providing hyper-local information from native mobile applications, effectively addressing challenges related to semantic search and user intent. Additionally, employing visualisation tools can help present insights clearly and persuasively, facilitating informed decision-making within your team.
By consistently analysing and optimising these data insights, you can significantly enhance your promotional campaigns and achieve superior results. However, be mindful of common pitfalls, such as misapplying KPIs, which can lead to misguided strategies. Setting KPIs not only aids in assessing success but also fosters better alignment with your promotional objectives, ultimately resulting in improved campaign performance.

Measure and Analyze the Impact of MLS Listings APIs on Marketing Outcomes
To effectively measure and analyse the impact of the mls listings api on promotional outcomes, establishing a robust analytics framework is essential. Begin by tracking key metrics, including:
- Lead generation
- Conversion rates
- Engagement levels across various campaigns
Utilising tools such as Google Analytics or CRM software can help collect valuable information on user interactions with your listings. Implementing A/B testing allows for the comparison of different promotional strategies, enabling you to pinpoint which methods yield the most favourable results.
Regularly reviewing and analysing this data is crucial for making informed decisions regarding future campaigns. By comprehensively understanding the influence of the mls listings api on your marketing efforts, you can refine your strategies and significantly enhance overall effectiveness.

Conclusion
Incorporating MLS listings APIs represents a strategic approach for real estate professionals aiming to elevate their marketing initiatives. By seamlessly integrating these robust tools into their promotional strategies, businesses gain access to real-time property data, streamline updates, and enhance client engagement. Utilising accurate and current information establishes a solid foundation for successful marketing campaigns that resonate with potential buyers and sellers.
This article outlined several effective practises for leveraging MLS listings APIs, including:
- Understanding their significance in digital marketing
- Integrating them into marketing strategies through reputable providers like Appstractor
- Optimising data insights to guide campaign decisions
- Assessing the impact of these APIs on marketing results
Each point underscores the necessity of data-driven decision-making and the importance of adapting strategies based on real-time insights.
Embracing the capabilities of MLS listings APIs transcends merely keeping up with industry trends; it sets a benchmark for excellence in real estate marketing. As the landscape evolves, real estate professionals are urged to take decisive steps toward incorporating these tools into their operations. By doing so, they not only enhance their marketing effectiveness but also maintain competitiveness in a rapidly changing market, ultimately leading to greater success and client satisfaction.
Frequently Asked Questions
What is the role of MLS listings APIs in digital marketing?
MLS listings APIs connect real estate databases with promotional platforms, allowing marketers to access real-time property information, images, and market trends, which is essential for enhancing digital promotion strategies.
How does leveraging MLS data benefit real estate professionals?
Leveraging MLS data allows businesses to base their promotional efforts on accurate and current information, which is crucial for attracting potential buyers and sellers.
What impact do high-quality visuals have on property listings?
Listings featuring professional photography sell 32% faster, highlighting the importance of high-quality visuals in marketing campaigns.
How does the MLS listings API streamline property entry updates?
The MLS listings API simplifies the process of updating property entries on websites, ensuring clients have immediate access to the latest information.
What are the benefits of having timely information for clients?
Providing timely information enhances client interaction, boosts credibility, and improves SEO, which is critical for maintaining a competitive edge in the market.
Why is it important for real estate agents to stay informed about MLS listings API trends?
Staying informed about the latest trends in MLS listings APIs empowers agents to refine their promotional strategies effectively as the real estate landscape evolves.
List of Sources
- Understand MLS Listings APIs and Their Role in Digital Marketing
- Homesage.ai Launches AI-Powered Comps to Accelerate Property Valuations (https://einpresswire.com/article/880947954/homesage-ai-launches-ai-powered-comps-to-accelerate-property-valuations)
- Free MLS Benefits & Marketing Tools for Real Estate Agents (https://cubi.casa/mls-benefits-and-freebies)
- The Invisible Power of Connection: How MLS APIs and Integrations Are Transforming Real Estate in Cyprus - RealtyHub Blog (https://realtyhub.cy/blog/the-invisible-power-of-connection-how-mls-apis-and-integrations-are-transforming-real-estate-in-cyprus)
- 47 Must-Know Real Estate Digital Marketing Statistics for 2025 (https://digitalagencynetwork.com/real-estate-digital-marketing-statistics)
- Top Real Estate APIs in 2025: Features & Pricing Guide (https://batchdata.io/blog/top-real-estate-apis-in-2025)
- Integrate MLS Listings APIs into Your Marketing Strategy
- What’s Next for Real Estate Digital Marketing in 2026 — Agent Image (https://agentimage.com/blog/whats-next-for-real-estate-digital-marketing-in-2026)
- 17 Real Estate Marketing Ideas and Trends for 2026 - FlippingBook Blog (https://flippingbook.com/blog/marketing-tips/real-estate-marketing-trends)
- How MLS APIs & Web Scraping Techniques Enhance Real Estate Listings (https://habiledata.com/blog/mls-apis-web-scraping-techniques-to-enhance-real-estate-listings)
- Optimize Data Insights from MLS Listings APIs for Campaign Effectiveness
- 25 Must-Read Real Estate Statistics for 2026 (https://cubi.casa/must-read-real-estate-statistics)
- Top-10 Marketing KPIs You Should Be Tracking | Qlik (https://qlik.com/us/kpi/kpi-marketing)
- 10 Important KPIs for Real Estate That You Should be Tracking in 2024 (https://plecto.com/blog/sales-performance/kpis-for-real-estate)
- 5 Sales Metrics Real Estate Agents Need to Monitor (https://placester.com/real-estate-marketing-academy/metrics-real-estate-agents)
- 2025 Real Estate Market Trends & Key Stats – Skybriz (https://skybriz.com/insights/2025-real-estate-market-stats-every-buyer-agent-must-know)
- Measure and Analyze the Impact of MLS Listings APIs on Marketing Outcomes
- 17 Real Estate Marketing Ideas and Trends for 2026 - FlippingBook Blog (https://flippingbook.com/blog/marketing-tips/real-estate-marketing-trends)
- Why Agents Who Embrace Real Estate Data Will Dominate in 2026 (https://propstream.com/real-estate-agent-blog/why-agents-who-embrace-real-estate-data-will-dominate-in-2026)
- Real Estate Crystal Ball: Leveraging AI for Market Analysis (https://growthfactor.ai/blog-posts/real-estate-market-analysis-ai)
- Real Estate Lead Generation Strategy Statistics 2025 (https://resimpli.com/blog/real-estate-lead-generation-statistics)